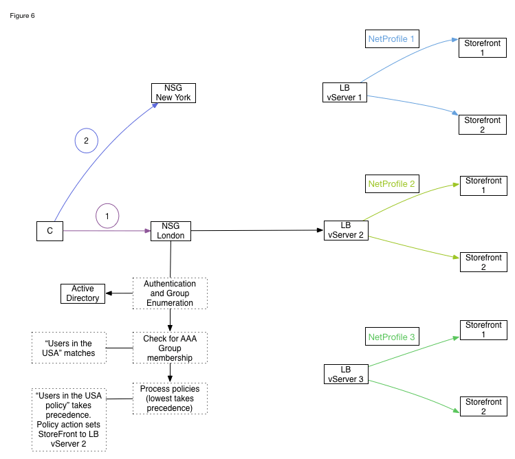
NSG with multiple LB each with a NetProfile